In 2022 I designed the high level purchase, deployment and operational experience for Watson Orders, a revolutionary product that allows McDonald’s customers to place an order using their voice.
In Brief
- Over a 3 month period, we went from requirements gathering to storyboard and wireframe design.
- The storyboard was used to convey a vision and get feedback from customers.
- In parallel to this, I also created a service blueprint for the end to end experience. This captures everything that should happen behind the scenes.
- The full design was too ambitious, so we used user story mapping to identify the MVP.
- We produced a high fidelity design for the MVP and handed it over to development.
- While the development team built the MVP, I went on to create a high fidelity design for version 2.
Start with the user
At the start of this project, we were asked to produce a design for the purchasing experience by “next week”. After a day of reflection, I went back to the primary stakeholder for this project and said “we can’t produce a design in a week”. However, we can come up with a design direction if you let us go through some of the typical steps in a design process:

The primary stakeholder agreed, and we booked time into the calendars of the product manager, developers, designers and customer service team. Then, over a period of about a week, we ran a design thinking workshop to cover steps 1 to 3.
Here are some of the artifacts from the workshop: the objective, the agenda, the user persona and the user journey.




Crazy 8’s
It’s easy for an individual designer to go off and create something beautiful, but this usually leads to a number of problems:
- The stakeholders say “that’s not what I was thinking”.
- The developers say “we can’t build that”.
- The other designers say “I have ideas too”.
The easiest way to solve this problem is to run a crazy 8’s exercise, where everyone is given the chance to sketch out their own ideas and share them. This creates a very transparent, level playing field where crazy ideas get a chance to become great ideas.
We did a crazy 8’s exercise with the group. Here is a subset of the ideas we generated.




Create a storyboard
After the workshop, the design team took the best ideas away and started to produce an end to end storyboard of the experience. We did a lot of the work in Sketch, did a quick review with the team, and then iterated.
When you introduce a new design, it’s very important to present the design within the context of a story – in a storyboard. Introduce the primary user, explain what his / her objectives are, and then show how he / she will achieve them.
Here are some slides from the first storyboard we produced. In a live presentation, we introduce the user and then show how she will learn about Watson Orders, try it out, and make a purchase. After that, there is a length installation process.


















Customer validation
We took the storyboard and put it in front of the real owner / operators in the target market. Then we asked them strategic questions, such as:
- What information do you need to make a purchase?
- Who do you consult with?
- How do you pay for a product or service?
- Who manages the installation?
- What information do you want to see in an operational system.
We also asked them about their past experiences:
- Have you managed an installation like this in the past?
- What were the steps?
- What challenges did you encounter?
The results of this study were used to improve the design.
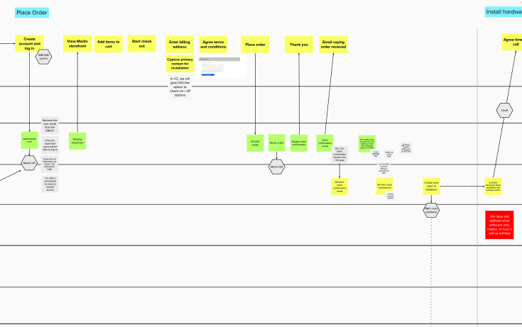
Drill down into the details
In parallel to the design effort, I ran a service blueprint workshop. During the purchase and installation process, a team of people manage the financial and installation steps.
I led a number of sessions with the finance and installation teams, where we mapped out the steps which happened behind the scenes. This blueprint became the go-to resource when these teams needed to define the requirements for a back end system.
Cupcake, birthday cake, wedding cake
At IBM we like to start out by defining and designing something small, and then iterating. After creating a storyboard for the end to end experience, we used something called user story mapping to define the minimal viable product. We would usually call this the cupcake, but in our case it was so small we decided to call it the cake pop, after the very small treats at Starbucks!



High fidelity design
While the development build the cake pop, I started to design the high fidelity experience for the cupcake and birthday cake. I wouldn’t normally describe myself as a visual designer, but this was a great opportunity to explore the IBM design system and create some inspirational page designs.















